ExpoGP, a new ERA of SCI-FI RACING
With Pocket Pinata Interactive and ATMOS LABS
My Roles: UX Designer, Game Designer
Platforms: PC
Team Size: 40+
Duration: 1 Year
Learn more here: https://planetatmos.com/exogp/
ExoGP is a triple-A, WEB 3.0 racing game aimed to bring new life to sci-fi racing games
Modular pieces were built and implimented using Unreal Engine
Our flagship COTA Track (a recreation of Circuit of the Americas) was which I helmed.
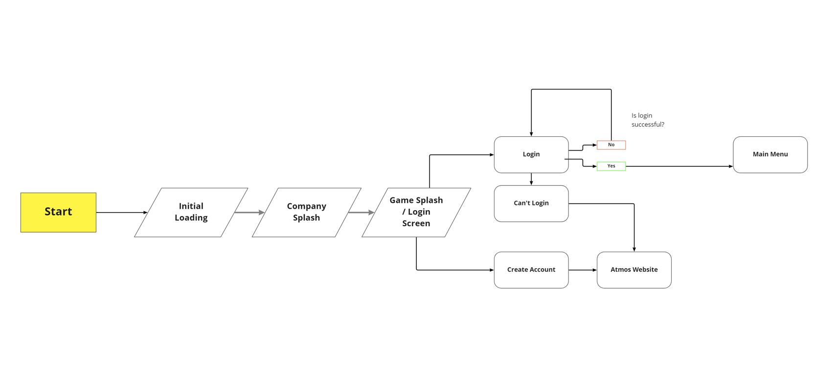
Used Miro to create new in-game flows specifically with track moments, modular piece design as well as UI for menus
Collaborated with a team of 40+ individuals ranging in artists, programmers and significant stake holders and executives.
