Game Pass Design and Integration
With MICROSOFT AND SMOKING GUN INTERACTIVE.
My Roles: UX Designer
Platforms: iOS/Android, PC
Team Size: 30+
Duration: 1 year
Led several new endeavors for Xbox Game Pass accross multiple Xbox Titles
Designed new features directly with Microsoft for over 35 million monthly users of Microsoft Solitaire
Helmed my own ideas and pitched them during daily design meetings with Microsoft
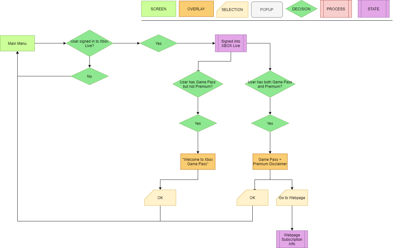
Developed product features including: UX/UI for Microsoft Game Pass integration, social features to increase user retention and optimization, as well as quality of life improvements to core gameplay of Microsoft Solitaire on Xbox Game Pass.
Used Figma and Miro to design documentation and used flowcharts and diagrams to present ideas
Collaborated with a team of 30+ individuals ranging in artists, programmers and the QA team
